Замена неисправного встроенного блока питания
Блок питания или адаптер питания нужен для многих устройств.
Частой неисправностью является выход из строя блока питания. Это не редкость для приставок к цифровому телевидению. Хорошо, если модель устройства с внешним блоком питания, а если нет – дорогостоящий ремонт обеспечен.
Но если вы не успели выбросить старую зарядку от мобильного телефона, воспользуйтесь более доступным способом:
- Снимите крышку с блока питания. Обычно она крепится несколькими винтами на задней стенке и по бокам. Еще переднюю панель удерживают пластиковые защелки. Сама плата также фиксируется при помощи винтов.
- Приставка разобрана. Теперь надо вынуть сетевой шнур. Больше он использоваться не будет. Роль блока питания в этом случае выполняет участок платы с элементами, которые отвечают за обеспечение нужного напряжения питания устройства.
- Теперь замените внутренний источник питания, выдающего напряжение 5 вольт, на внешний. Найдя нужное место на плате, подайте на нее напряжение от вашего зарядного устройства. Участок платы с адаптером легко найти по черным следам, которые оставляет сгоревший блок.
- Не забывайте о соблюдении полярности.
- Осталось уложить все обратно в корпус приставки или другого устройства, закрепить провода.
Беспроводная зарядка от другого смартфона
Я всего два раза пользовался беспроводной зарядкой одного смартфона от другого и больше не хочу этого делать. Последним моим опытом стала зарядка iPhone X от Huawei P30 Pro. Когда на iPhone был один процент заряда, а он был жизненно важен для связи, казалось бы, как нельзя кстати должна была подойти возможность обратной зарядки. На деле все было настолько ужасно, что пришлось зайти и купить кабель.
Зарядка была настолько медленной, что даже при относительно небольшом количестве разговоров, зарядить смартфон таким образом было просто невозможно. Заряд набирался очень медленно. Для зарядки наушников такая технология может и подойдет, но точно не для смартфонов.

Так зарядка будет идти очень медленно
Смартфоны с беспроводной зарядкой
Многие даже к каждой модели OnePlus пишут, что он безумно крутой, но где же беспроводная зарядка? То есть, почему Apple, Huawei и Samsung могут, а OnePlus нет? Это говорит о повышенном интересе общественности к этой технологии. Значит страхи начинают уходить в прошлое, и люди готовы пользоваться новыми благами. На своем примере я понял, что это действительно так.
Вам будет интересно: Гендиректор OnePlus объяснил, чем плоха беспроводная зарядка
Как-то незаметно для себя я оброс зарядными станциями. Одна на работе, одна дома и одна интегрирована в машину. Я уже забыл когда пользовался проводом, и не вижу в этом ничего плохого, при всем моем скептическом отношении к этой технологии в самом начале ее существования.
Беспроводная или проводная? Что быстрее?
На самом деле, основной недостаток беспроводных зарядок вполне может оказаться достоинством: стандарт Qi предусматривает вариант с низкой мощностью от 0 до 5 Вт и средней мощностью — до 10 ватт.
Для сравнения, обычный зарядник к iPhone обладает мощностью 5 Вт. Для быстрой зарядки — 15-18 Вт. Зарядная «голова» OnePlus и вовсе обеспечивает 40 Вт. А медленная зарядка полезнее аккумулятору.
Особенно, если использовать правильные аксессуары. Максимальная мощность, потребляемая iPhone при беспроводной зарядке, не превышает 7,5 Вт — больше не имеет смысла.
Пару смартфонов одновременно не зарядить.
Кроме того, все беспроводные зарядки построены на одинаковых катушках, обеспечивающих 5В/1А. Чтобы передать смартфону большую мощность, производители встраивают 2 и более катушек.
Условие «большая мощность = больший нагрев» совершенно справедливо. Причем, если зарядная база будет излучать повышенную мощность — она будет больше греться. Но смартфон будет забирать только необходимую энергию.
Чтобы катушка в смартфоне, и, соответственно, сам смартфон не перегревались, гаджеты используют «умные» алгоритмы, изменяющие мощность тока зарядки в зависимости от температуры батареи.
Поэтому даже при одинаковой мощности проводной и беспроводной зарядки пополнение с помощью Qi будет дольше: к собственному нагреву аккумулятора будет добавляться нагрев катушки.
И это без учета пониженной мощности Qi-зарядок для iPhone по сравнению с проводными и собственного нагрева смартфона.
Использование вместо батарейки мультиметра
Мультиметр или тестер – универсальное электроизмерительное устройство, объединяющее в себе функции нескольких приборов: вольтметра, амперметра, омметра.
Работает обычно такой прибор от батареек или аккумуляторов. Лучше выбирать мультиметр на пальчиковых батарейках. Элементы питания типа «Крона» стоят дороже и найти такие сложнее, так как частота их использования снижается с каждым годом.
В домашних условиях чаще пользуются цифровыми мультиметрами. Они имеют жидкокристаллические дисплеи. Если батарея разряжена, то рассмотреть показания на таком экране будет сложно.
Если мобильность прибора не обязательна, можно сделать сетевой блок мультиметра из зарядки от мобильного телефона.
ЗУ такого типа не имеют стабилизации по напряжению, поэтому вместо заявленных 5 вольт часто выдают завышенные показатели. Заменить таким образом «Крону» батарею с напряжением 9 В также реально. Хотя лучше увеличить выходное напряжение. Это делается путем установки стабилитрона на стандартное напряжение 7,5 В или 8,2 В. Тогда напряжение на выходе будет в пределах 9 вольт.
Можно сделать блок питания с возможностью регулировки. Для этого обычный стабилитрон заменить на регулируемый. Выходное напряжение будет изменяться с помощью переменного резистора.
Highscreen Max 3 4/64GB
Начинает наш рейтинг ультрабюджетная модель, привлекающая к себе внимание емким аккумулятором на 5000 мАч. Несмотря на столь низкую стоимость, гаджет оснащается встроенным сканером отпечатка и модулем NFC
Отдадим должное, эти модули работают крайне быстро и бесперебойно, что не может не радовать.
Зарядка на обычный type-c вход поддерживает мощность до 18 Вт. Мощность беспроводной зарядки в этом гаджете – 10 Вт. Этого, увы, мало для столь емкого аккумулятора. Отметим отсутствие разъема 3.5 мм, предназначенного для проводных наушников.
Преимущества:
- автономность;
- NFC;
- компактность – 5.93 дюйма.
Недостатки:
качество фотографий.
Цена: 9 500 рублей.

Узел включения и идентификации зарядного устройства

Чтобы телефон или плеер начал заряжаться от разъёма USB, ему нужно дать понять, что это разъём USB, а не какой-то суррогат. Для этого можно подать на контакт «-D» положительный потенциал. Во всяком случае, для Blackberry и iPod-а этого достаточно. Но, моё фирменное зарядное устройство подаёт положительный потенциал ещё и на контакт «+D», поэтому я поступил точно так же.
Другое назначение этого узла – управление включением и выключением преобразователя 12,6 → 5 Вольт при подключении нагрузки. Эту функцию выполняют транзисторы VT2 и VT3.
В конструкции портативного ЗУ предусмотрен и механический выключатель питания, но его назначение скорее соответствует «выключателю массы» АКБ в автомобиле.
Как работает беспроводная зарядка для телефона?
Принцип действия беспроводной зарядки для телефона или любого другого устройства, работающего от стандартного аккумулятора, можно описать двумя словами: электромагнитная индукция.
В начале XIX века великий французский физик Андре Ампер, вплотную занимавшийся изучением особенностей и законов действия электрического тока, открыл, что вместе с движением электронов возникает другое, напрямую связанное с первым явление: магнитное поле, сила которого, как стало ясно в результате нескольких опытов, связана простым соотношением с силой тока. Чем больше вторая, тем больше первая, и наоборот; как только прекращался ток, исчезало и магнитное поле.
Для того времени этого открытия было более чем достаточно. Век спустя другой гениальный учёный Никола Тесла смог использовать электромагнитную индукцию, естественным образом сопровождающую возникновение токов высокой частоты, для дистанционного питания электрических приборов — что, собственно, и стало теоретической основой для создания беспроводной зарядки.
Вряд ли французский и сербский исследователи в момент открытия думали о зарядке устройств для обмена сообщениями и фотографирования окружающего мира; тем не менее обнаруженные ими взаимосвязи сегодня используются в первую очередь для этого — как крупнейшими производителями, так и домашними умельцами, не желающими тратить деньги на заводское устройство.
Исследования продолжались, и в конце XX века Консорциум беспроводной энергии (Wireless Power Consortium), одна из крупнейших работающих в этой области некоммерческих организаций, создала первый опробованный и полностью рабочий стандарт подзарядки аккумуляторов без использования проводов, названный Qi. Изначально он предназначался для передачи токов малой мощности; позже — средней и большой.
Поскольку и описание технологии, и конкретные требования к устройствам беспроводной зарядки относятся к открытой, предназначенной для свободного использования информацией, пользоваться наработками WPC (так же называется и сам стандарт) может любой желающий — разумеется, без какой-либо гарантии со стороны исследовательского центра.
Существуют и другие, помимо Qi, стандарты подзарядки аккумуляторов токами средней мощности, однако все они уступают исходному: часть из них — закрытые коммерческие разработки, делающие сборку устройства своими руками невозможной, а другие позволяют получить на выходе более стабильный, но слишком слабый ток, «растягивающий» процесс восполнения энергии на несколько часов — вплоть до суток.
Вне зависимости от изготовителя и модели мобильного аппарата беспроводная зарядка стандарта Qi работает одинаково:
- На медной катушке, подключённой к бытовой электросети со стандартными напряжением и частотой, генерируется мощное магнитное поле.
- Оно передаётся на катушку-приёмник, располагающуюся на расстоянии нескольких сантиметров от первой, и преобразуется посредством дополнительного элемента в электрическую энергию, после чего поступает или на разъём телефона, или непосредственно на контакты аккумулятора.
Нередки случаи, когда после первой «зарядки» не включается Wi-Fi на телефоне; единственное, что может сделать неудачливый владелец устройства, — обратиться в сервисный центр или ремонтную мастерскую.
От теории к практике
В первую очередь стоит отметить, что нам придется не только делать базовую станцию, но и изменить сам смартфон. Дело в том, что если изначально телефон не поддерживает беспроводную зарядку, то этого говорит о том, что он не оснащен индуктивной катушкой. И в том случае нам придется самостоятельно ее изготовить и поместить в корпус смартфона. А контакты от катушки-приемника придется подпаять к входу «+» и «-» разъема microUSB в корпусе телефона.
В принципе, сделать беспроводное ЗУ может абсолютно каждый. Главное в этом вопросе – это точное соблюдение всех правил. Сам процесс изготовления можно разделить на две части:
- изготовление передатчика;
- изготовление приемника.
Итак, от слов к делу.
Что нам понадобится
Конечно, чтобы собрать подобное устройство, потребуются определенные материалы. Здесь все довольно просто. Для передатчика нам потребуется следующее:
- Оправа на 5 см (максимум 7 см).
- Медная проволока диаметром 1 мм (25 витков).
- Транзистор – полевой IRF Z44.
- Конденсатор – 10n.
- Резистор – 10 Ом.
- Резистор – 1К (2 штуки).
Это все, что нужно для передатчика. Найти все эти материалы не составит труда. Питаться ретранслятор будет от самой обычной мобильной зарядки.
Чтобы телефон смог принять электрический ток от передатчика, нам потребуется собрать приемник. Для этого потребуется:
- Диод VD1 M4.
- Конденсатор – 10n (нФ).
- Конденсатор 100n.
- Конденсатор 10u (10мФ).
- Стабилизатор напряжения 7805 (на 5В).
- Для катушки потребуется провод 0,4мм (30 витков).
Итак, давайте соберем это все вместе.
Собираем передатчик
Здесь все довольно просто. Есть генератор и передающий контур (та самая катушка). Генератор питается от обычного блока питания на 5В 2А и передает импульсы на передающий контур, который создает магнитное поле определенной частоты. Для радиолюбителей с опытом собрать подобный девайс не составит труда. Ниже будет приложена схема.
Итак, для того, чтобы намотать катушку, нам потребуется оправа диаметром 5 см
Медный провод с сечением 1 мм (важно, что бы он был в лаковой изоляции). Берем медный провод, оставляем около 3-5 см кончик (условно это будет плюс)
Далее наматываете провод по спирали 25 витков. Каждые 3-5 витков желательно обрабатывать лаком (или суперклеем). Это позволит катушке после намотки держать нужную форму и создаст изоляцию.
В результате у вас должна получиться катушка в виде медного диска.

Откладываем катушку в сторону до полного высыхания. А тем временем займемся сбором генератора импульсов. Все делаете по схеме:

Стоит отметить, что для передатчика не столь важны размеры. Вы можете поместить генератор с катушкой в любой корпус на свое усмотрение, украсить как угодно. Главное, чтобы между катушками (передатчика и приемника) было минимальное расстояние.
Собираем приемник
Здесь также есть свой принимающий контур (катушка). С него-то все и начинается. Выше мы уже рассматривали, как намотать передающий контур. По такой же схеме мотается и принимающий контур с той лишь разницей, что в этот раз мы используем провод с сечением 0,4 мм и делаем 30 витков (каждые 5-7 витков не забываем мазать контур лаком или суперклеем). Далее вся схема собирается на SMD компонентах (это те же радиодетали, но очень маленького размера с поверхностным монтажом).
К примеру, вот такими бывают SMD-конденсаторы:

Собираем по следующей схеме:

Как видите, ничего сложного. Единственный вопрос, как это все лучше расположить в корпусе телефона. Здесь уже вы сами должны проявить фантазию, так как корпуса у всех разные.
Как это работает в сборке
Как уже говорилось выше, вся суть в том, чтобы генератор транслировал импульсы на передающий контур, который создает магнитное поле с определенной частотой. Приемный контур, попадая в магнитное поле, начинает генерировать электрические импульсы. Сигналы с приемного контура поступают в схему выпрямителя и стабилизатора напряжения. В результате на выходе получается стабильное напряжение 5В (до 1А). Выход с приемника нужно припаять к ножкам разъема microUSB («+» и «-»).

Вот распайка стандартного microUSB разъема на большинстве смартфонов и планшетов:

Здесь нас интересуют черный и красный выводы. К ним и нужно припаять выход со схемы приемника. Далее собираете смартфон, подключаете передающий контур к сети электропитания и подносите телефон (внутри уже собрана схема приемника) к базовой станции (внутри которой собран передающий контур). Чем ближе поднести, тем выше будет напряжение, соответственно, сила тока будет повышаться.
Есть ли альтернативы у беспроводной зарядки
Несколько лет назад то тут, то там мелькала информация о новой разработке, способной заряжать без проводов не только смартфон, но и другие устройства. При этом, делать это она должна была одновременно. Суть заключалась в установке в центре комнаты столба, который мог бы создавать большое поле. Предметы, находящиеся в этом поле могли работать без проводов.
Было и такое: CES 2021: Беспроводная зарядка почти любых девайсов
Учитывая, что такое “прорывное” изобретение так и не пошло в серию, стоит задуматься над тем, почему так произошло. Скорее всего, среди причин были опасное для здоровья человека излучение, существенно более сильное, чем от зарядной станции, и большое потребление энергии.
По второму пункту можно добавить, что из-за потерь при передаче энергии от катушки зарядного устройства к катушке в смартфоне, затраты на электричество вырастут. Учитывая небольшое потребление, разница будет составлять несколько рублей в месяц. В больших установках расход энергии будет существенно больше. Соответственно и потери на таких расстояниях заставят задуматься о целесообразности этой затеи.

Альтернатива беспроводной зарядки — другая беспроводная зарядка
Полноценный альтернативы беспроводным зарядкам нет, но есть, если можно так сказать, подальтернативы. Я говорю про те случаи, когда беспроводная зарядка встраивается в PowerBank, настольные лампы, тумбы и прочую мебель, которую можно купить даже в IKEA. Только цена на такие устройства зачастую кусается.
Как сделать на смартфоне беспроводную зарядку
Так как технология такой зарядки довольно новая, работать с ней могут лишь те телефоны, которые к ней адаптированы, имеют специальную катушку и выпрямитель. Многие компании снабжают свои новые модели таковыми, но что делать, если телефон у вас не новый, а заряжать его дистанционно хочется? Для этого можно модернизировать мобильное телефон своими руками: схема беспроводной зарядки сравнительно несложная.

Приемные устройства продаются отдельно точно так же, как и сами зарядные блоки, поэтому можно купить и установить беспроводную зарядку на любой смартфон своими руками. Широкий выбор гнезд под любые модели телефонов и с различным подключением поможет в этом. Средняя стоимость 100- 150руб.

Это небольшого размера конструкция, напоминающая по ширине картон; катушка небольшая, аналог можно увидеть в любом магазине, нечто подобное используют для предотвращения краж, приклеивая спираль на одежду. Для телефона же используется приемная катушка. Она может размещаться под крышкой и прикрепляться аккумулятору напрямую, а может находиться снаружи и припаиваться к разъему для обычного зарядного устройства.
Для защиты катушки обычного тонкого силиконового чехла вполне будет достаточно, при использовании выносного приемника.

Выбирая бесконтактный приемник, нужно обратить внимание на то, какой марки телефон: например, с продукцией компании Samsung проблем не возникнет, а смартфоны Apple достаточно избирательны к зарядным устройствам и с большой вероятностью будут работать только от оригинальных. Выходом также может стать универсальная беспроводная зарядка, соединяющаяся с большинством смартфонов
Немного слов о передатчике
Важно посмотреть чтоб блок питания был уже более 2 А (2000 ma) лучше даже больше поскольку идут потери. При меньшей силе тока зарядка будет происходить очень медленно. Для адекватной работы потребуется заменить шнур из комплекта зарядного устройства, поскольку не каждый USB-провод может пропустить через себя полноценные 2 А
Для недорогих моделей смартфонов вполне хватает обычной недорогой платформы за 350 руб. и родного блока питания.

Себя заказывал в этом магазине трансмиттеры (передатчик) Обычного с одной катушкой вполне хватает для зарядки телефона Самсунг с батарейкой на 2000 мА.
Сейчас набирают популярность беспроводные зарядные устройства с поддержка быстрой зарядки:Qualcomm Quick Charge 2.0,Qualcomm Quick. Для них уже нужно смотреть параметры которые будут потдерживаться:
- Вход: DC 5 В/2A 9 В/1.67A
- Выход: DC 5 В/1.5A 9 В/1.3A
- Мощность зарядки: 10 Вт (макс)
- Эффективность преобразования:> 73%
- Расстояние передачи: 6-10 мм (max)

Что такое беспроводное зарядное устройство
Многие десятилетия люди мечтают о возможности передачи энергии на расстояние. Это часто можно встретить в фантастических романах 20 века. И вот свершилось. В пользовании появились зарядные устройства, которые заряжают аккумуляторы потребителей на расстоянии. Правда расстояния еще очень малы, всего несколько сантиметров, но это уже уверенный шаг вперед. И не теоретический, а практический.
На данный момент самое широкое распространение получили беспроводные бесконтактные зарядные устройства для смартфонов (БЗУ). Достаточно положить смартфон на зарядное устройство и он начнет заряжаться. Никаких проводов от беспроводной зарядки до смартфона не надо. Все работает на законе взаимоиндукции. Зазвонил телефон, спокойно берешь его в руки не боясь запутаться в проводах, не боясь повредить контакты разъема, а так же не привязан строго к рабочему месту.
Так, что в настоящий момент беспроводные зарядное устройство уже не является мифом. Это адаптеры, которые может приобрести каждый желающий. Расположить зарядку можно на столике у кровати дома или же в автомобиле на приборной панели.
Но стоит отметить, что далеко не все телефоны и смартфоны, выпускаемые различными производителями, способны заряжаться от беспроводных зарядок. Телефоны поддерживающие беспроводную зарядку стали появляться совсем недавно. А какие телефоны поддерживают беспроводную зарядку можно узнать у менеджера салона сотовой связи. Но если ваш телефон не поддерживает эту функцию, то как модернизировать ваш телефон или смартфон для данных видов зарядок я опишу ниже.
Стандарты беспроводных зарядных устройств
Существует несколько стандартов беспроводных зарядных устройств, которые мы сейчас рассмотрим:
- Стандарт Qi: беспроводная зарядка такого типа является наиболее распространенным устройством. Протокол разработала компания WPC, используется этот формат многими известными производителями сотовых телефонов, например, Nokia, Samsung, LG и другими. Частота таких устройств 100-205 кГц, что позволяет достигнуть КПД не менее 75-80%.
- PMA – это второй стандарт, применяемый для беспроводных зарядок.
разработчиком его является компания Powermat. Устройство будет работать с частотой 277-357 кГц. Зарядка будет проходить быстрее, более популярен такой стандарт на территории Америки. - Rezence (A4WP) – работа устройств такого плана основывается на взаимном магнитном резонансе. Благодаря такой технологии мощность устройства может достигать до 50 Вт, благодаря этому беспроводная зарядка универсальная, она подходит не только для мобильных телефонов, но и более крупных приборов, к тому же это позволяет располагать гаджет дальше от катушки.
Безопасно ли это?
Многие пользователи беспокоятся о том, не нанесет ли катушка вреда здоровью человека, производители утверждают, что никакого влияния на человеческий организм такой зарядник не оказывает, даже если находиться в непосредственной близости от него. Стоит заметить, что электробытовой щиток работает по такому же принципу, находится в непосредственной близости к обитателям любой квартиры или дома, при этом никакого вреда он не причиняет. Большинство устройств для беспроводной зарядки имеют мощность, не превышающую 5 Ватт, что слишком мало для того, чтобы воздействовать даже на очень чувствительную аппаратуру.
Преимущества беспроводной зарядки – влияние на аккумулятор
Трудно поверить, что внедрение технологии беспроводной зарядки в смартфоне было продиктовано только желанием производителя добавить ещё один момент в спецификации и возможным повышением цен. Должны быть преимущества, которые могут убедить потенциальных пользователей, а любые проблемы должны быть легко дискредитированы. Мы уже говорили о влиянии на здоровье человека. Это ещё не всё.
Смартфон также имеет своё здоровье, может быть, только с технологической точки зрения, но износ оборудования – это явление, которое имеет место. В этом случае большинство вопросов касаются батареи и срока её службы.
Производители уверяют нас, что электроника, сопровождающая технологию беспроводной зарядки, как и в случае проводной зарядки, гарантирует, что батарея не будет повреждена. Но, во время зарядки смартфон и аккумулятор нагреваются, что может ухудшить его качество и сократить количество доступных циклов зарядки.
Повышение температуры аккумулятора неизбежно зависит от техники зарядки. Источником проблем в случае беспроводной зарядки может быть неправильное выравнивание зарядных катушек зарядного устройства и смартфона. Чем больше неравномерность, тем дольше сохраняется повышенная температура батареи по сравнению с проводной зарядкой. В этом рассуждении есть определенное «но».
Во время проводной зарядки, особенно с помощью быстрого зарядного устройства (а такие всё чаще добавляются в комплекты), смартфон нагревается даже больше, чем при использовании беспроводной зарядки. И, как мы уже упоминали, производители сегодня противодействуют эффектам неточной юстировки смартфона и зарядного устройства. Тем не менее, давайте примем к сведению следующий принцип.
Не используйте смартфон во время зарядки!
Также считается, что потери от нагрева менее значительны, чем последствия интенсивного использования смартфона после начала зарядки. Такое поведение крайне не рекомендуется, потому что батарея нагревается дополнительно. В случае проводной зарядки мы особенно подвержены этой привычке. Во время работы беспроводного зарядного устройства смартфон не должен подвергаться воздействию источников тепла, таких как солнечный свет.
Кроме того, благодаря беспроводной зарядке мы можем выработать привычку заряжать батарею при любой возможности. Тогда легче поддерживать уровень заряда выше 50%, что положительно влияет на срок службы батареи, в отличие от частой разрядки на 85% и более. Это несомненное преимущество, которое может перевесить любую неопределенность в отношении технологий.
Беспроводная зарядка позволяет удобно заряжать аккумулятор.
Ещё одно небольшое преимущество. Проводя беспроводную зарядку, мы реже используем USB-порт на смартфоне. А это значит, что мы меньше подвергаем его износу и возможным повреждениям. Мы также можем представить устройство без разъемов, в котором связь и зарядка происходит только по беспроводной сети.
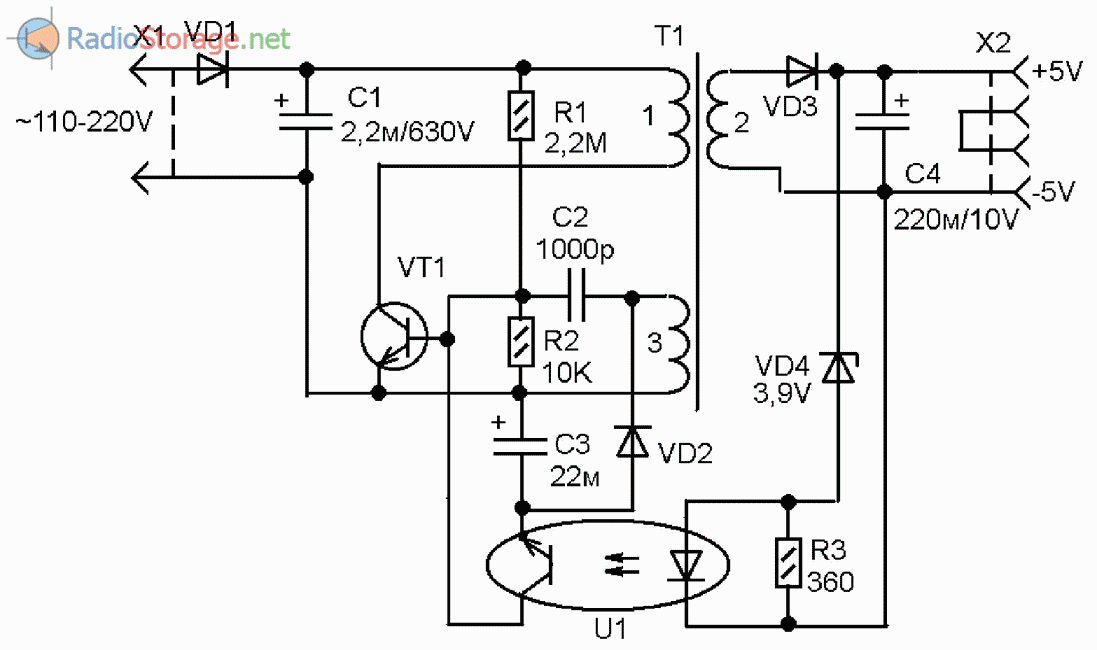
Принципиальная схема
Схема типовой китайской зарядки, срисованная с платы, показана на рис. 1. Может быть и вариант с перестановкой диодов VD1, VD3 и стабилитрона VD4 на отрицательную цепь – рис.2.
А у более «продвинутых» вариантов могут быть выпрямительные мосты на входе и выходе. Могут быть и отличия в номиналах деталей. Кстати, нумерация на схемах дана произвольно. Но сути дела это не меняет.

Рис. 1. Типовая схема китайского сетевого зарядного устройства для сотового телефона.
Несмотря на простоту, это все же неплохой импульсный блок питания, и даже стабилизированный, который вполне сгодится и для питания чего-то другого, кроме зарядного устройства сотового телефона.

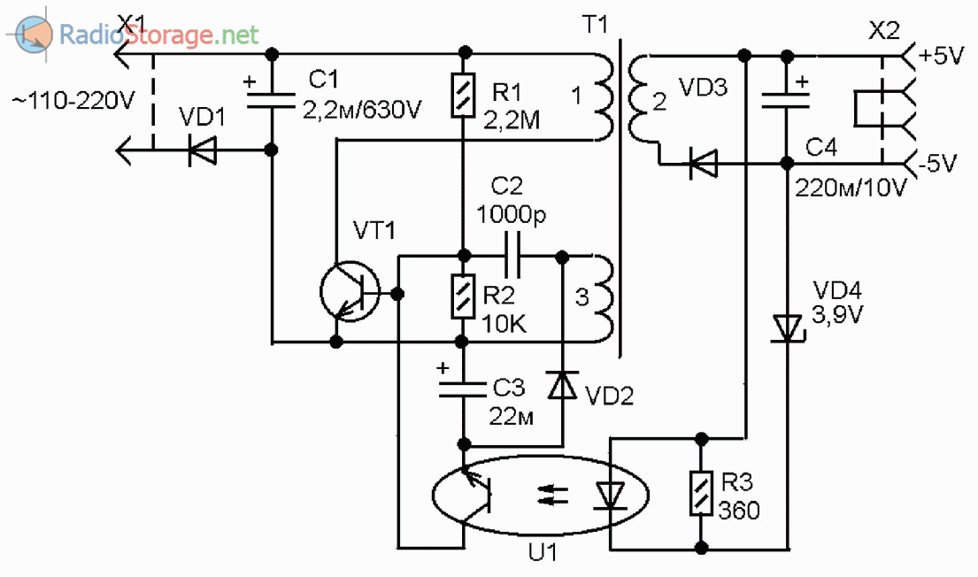
Рис. 2. Схема сетевого зарядного устройства для сотового телефона с измененным положением диода и стабилитрона.
Схема сделана на основе высоковольтного блокинг-генератора, широта импульсов генерации которого регулируется при помощи оптопары, светодиод которой получает напряжение от вторичного выпрямителя. Оптопара понижает напряжение смещения на базе ключевого транзистора VТ1, которое задается резисторами R1 и R2.
Нагрузкой транзистора VТ1 служит первичная обмотка трансформатора Т1. Вторичной, понижающей, является обмотка 2, с которой снимается выходное напряжение. Еще есть обмотка 3, она служит и для создания положительной обратной связи для генерации, и как для источника отрицательного напряжения, который выполнен на диоде VD2 и конденсаторе С3.
Этот источник отрицательного напряжения нужен для снижения напряжения на базе транзистора VТ1, когда оптопара U1 открывается. Элементом стабилизации, определяющим выходное напряжение, является стабилитрон VD4.
Его напряжение стабилизации таково, что в сумме с прямым напряжением ИК-светодиода оптопары U1 дает именно те самые необходимые 5V, которые и требуются. Как только напряжение на С4 превышает 5V, стабилитрон VD4 открывается и через него проходит ток на светодиод оптопары.
И так, работа устройства вопросов не вызывает. Но что делать, если мне нужно не 5V, а, например, 9V или даже 12V? Вопрос такой возник вместе с желанием организовать сетевой блок питания для мультиметра. Как известно, популярные в радиолюбительских кругах, мультиметры питаются от «Кроны», – компактной батареи напряжением 9V.
И в «походнополевых» условиях это вполне удобно, но вот в домашних или лабораторных хотелось бы питания от электросети. По схеме, «зарядка» от сотового телефона в принципе подходит, в ней есть трансформатор, и вторичная цепь не контактирует с электросетью. Проблема только в напряжении питания, – «зарядка» выдает 5V, а мультиметру нужно 9V.
На самом деле, проблема с увеличением выходного напряжения решается очень просто. Нужно, всего лишь, заменить стабилитрон VD4. Чтобы получить напряжение, подходящее для питания мультиметра, нужно поставить стабилитрон на стандартное напряжение 7,5V или 8,2V. При этом, выходное напряжение будет, в первом случае, около 8,6V, а во втором около 9,ЗV, что, и то и другое, вполне годится для мультиметра. Стабилитрон, например, 1N4737 (это на 7,5V) или 1N4738 (это на 8,2V).
Впрочем, можно и другой маломощный стабилитрон на данное напряжение.
Испытания показали хорошую работу мультиметра при питании от такого источника питания. Кроме того, был попробован и старый карманный радиоприемник с питанием от «Кроны», -работал, только помехи от блока питания слегка мешали. Напряжением в 9V дело совсем не ограничивается.

Рис. 3. Узел регулировки напряжения для переделки китайского зарядного устройства.
Хотите 12V? – Не проблема! Ставим стабилитрон на 11V, например, 1N4741. Только нужно конденсатор С4 заменить более высоковольтным, хотя бы на 16V. Можно получить и еще большее напряжение. Если вообще удалить стабилитрон будет постоянное напряжение около 20V, но оно будет не стабилизированное.
Можно даже сделать регулируемый блок питания, если стабилитрон заменить регулируемым стабилитроном, таким как TL431 (рис. 3). Выходное напряжение можно регулировать, в этом случае, переменным резистором R4.
Каравкин В. РК-2017-05.
В чем плюсы и минусы бесконтактной зарядки
В наше время технологии беспроводного заряда Qi находятся на начальном этапе своего развития, очевидно, что у таких устройств есть свои плюсы и минусы. Со временем список плюсов будет только увеличиваться, а минусы исправляться.
Перед покупкой телефона или адаптера следует обязательно о них знать, так как стоимость топовых гаджетов с бесконтактным способом заряда может сильно отличать от своих меньших братьев, а ожидаемого эффекты вы можете не получить или наоборот откроете для себя новые возможности.
Плюсы
К преимуществам беспроводных зарядок следует отнести следующие:
- простота использования, вам нужно совершить меньше движений, чтобы начать восполнение энергии — просто кладете смартфон на станцию, и процедура начинается
- нет необходимости подыскивать провода с подходящим разъемом (USB-C, Lightning, microUSB)
- фактически не происходит износа кабелей, разъемов, коннекторов
- мобильность, возможно пользоваться везде, где есть доступ (дома, в машине, на работе, в офисе)
- взаимный заряд двух смартфонов, при условии, что они оба оснащены такими устройствами
- безопасность, уровень излучения SAR устройства удовлетворяет международным стандартам и нормам
Нужно знать! Устройство абсолютно безопасно для человека. Будьте уверены, что прибор не нанесет вам вред! Для человека сила тока даже не ощутима. Правда, не рекомендуется находится рядом с магнитными полями людям, использующим кардиостимуляторы. Но радиус действия современных Qi-зарядок крайне мал, так что никакой опасности нет и беспокоиться не о чем.
Производители постоянно совершенствуют технологию, в условиях конкурентного рынка оснащают свои устройства все новыми функциями, в будущем возможно появятся:
- Возможность заряда на расстоянии до 10м и более
- Подача заряда независимо от позиции устройства в пространстве
- Одновременное заряжание большего количества устройств
- Более быстрый процесс заряда новых типов аккумуляторов
- Повсеместное использование в других отраслях: в автомобилестроении, промышленности и других сферах жизни
- Энергосбережение
В будущем этот список обязательно станет существенно шире.
Минусы
Как и все устройства, они не лишены недостатков. Среди основных стоит отметить такие:
- устройство имеет меньший КПД, поэтому заряжает немного медленнее
- крайне редко станция входит в базовую комплектацию, чаще ее приходится покупать отдельно
- нет возможности пользоваться смартфоном во время зарядки, ведь когда вы поднимете его с базы, подача энергии прекратится
- есть риск того, что вы случайно сдвинете гаджет с места, и из-за этого он перестанет заряжаться
- чехол возможно придется каждый раз снимать, особенно если в нем присутствуют стальные детали или он полностью металлический. Для такой зарядки лучше использовать пластиковый или силиконовый чехол, возможно в них он будет заряжать чуть медленнее, но вы этого не заметите.
Как добавить функцию беспроводной зарядки к любому телефону с помощью адаптера
Чтобы использовать полный функционал беспроводных зарядных устройств, к счастью сегодня не обязательно покупать дорогой смартфон с функцией Qi (зарядки без проводов). Наши друзья из Поднебесной изобрели большое множество специальных адаптеров для обычных телефонов, которые можно купить совсем за небольшую плату, например, на AliExpress.
Как правило адаптер представляет из себя плоскую катушку с контроллером которая подключается к разъёму устройства и приклеивается к задней крышке смартфона, затем прячется под чехлом.
Также для большинства моделей смартфонов таких как redmi note 8, Samsung a 50 и других моделей в том числе для айфона есть уже готовые чехлы со встроенной индукционной катушкой.
Что нужно сделать чтобы установить такой адаптер?
Наберите запрос «устройство Qi» на AliExpress и выберите подходящее по разъёму и мощности. Есть разновидности разьемов: Type-С, microUSB, Lightning для iPhone. Мощность 5W и 10W.
Важно! Обратите внимание на разъем microUSB он может быть перевернут на вашем телефоне. Внимательно осмотрите разъем на своем смартфоне и определитесь какой вам подойдет чтобы правильно подвернуть модуль на заднюю крышку. Остальные разъемы подключатся любой стороной.
Остальные разъемы подключатся любой стороной.
Также такие адаптеры продают в магазинах сотовой связи, куда можно прийти установить адаптер и сразу проверить на работоспособность. Подключите к разъёму, подверните под чехол и положите на зарядный адаптер, все автоматически заработает. Если вы хотите чехол, то ищите сразу его на свою модель телефона, как правило все по умолчанию уже настроено и разъем подходит без проблем.

























































