История реле времени
Удивительно, уже в 1958 году вышла первая книга по электронным реле времени
Там говорилось, что крайне важно в ходе производственного процесса включать или выключать оборудование согласно графику. Предлагалось первое деление на классы:
- Пневматические. Часто снабжены приставкой (рабочая камера, катаракт, пневматический демпфер) с заборным отверстием. Регулировкой сечения изменяется время срабатывания. Контакт обычно удерживается электромагнитом с постоянной силой. Скорость изменения давления в камере становится определяющим фактором.
- Тепловые. Пример таких реле общеизвестен, это автоматы защиты электрических цепей. Присутствуют в распределительном щитке. В основе лежит использование биметаллических пластин. По мере протекания тока они нагреваются и изменяют изгиб, что вызывает срабатывание реле. Подобный шаг защищает технику от перегрева. Аналогичным образом указанные реле используются в составе бытовой техники, к примеру, холодильников.
- Электромеханические. Используется способность дросселей накапливать энергию. Затем в процессе затухания магнитное поле катушки ослабевает, вызывая срабатывание реле в нужный момент времени.
- Электронные. В основе обычно лежит время разряда RC-цепочки. Конденсатор заряжается до нужного номинала, потом потихоньку отдаёт энергию. В конкретный момент времени уровень напряжения сравнивается с пороговым, происходит срабатывание. Такой принцип сегодня используется повсеместно: от блоков питания электронной аппаратуры до микроволновых печей. Произведение R и С называется постоянной времени, и за три интервала происходит полный разряд системы по экспоненте.
В 1958 году не была развита полупроводниковая электроника, в книге по элементной базе выделяют реле времени на:
- электронных лампах;
- газоразрядных приборах.
Тематическая литература
Напоминаем, что электронными называются вакуумные лампы, где создаётся луч с катода к аноду за счёт подогрева и эмиссии носителей в свободное пространство: диоды, триоды, пентоды, гептоды и пр. В отличие от них в газоразрядных приборах среда ионизируется, создаются условия для протекания электрического тока. Как догадались читатели, к упомянутому тандему логично добавить полупроводниковые реле времени. Здесь уже RC-цепочка управляет режимом работы ключевого элемента, к примеру, транзистора или тиристора.
Неправы люди, считающие написанное в 1958 году каменным веком. Уже в то время на основе базисных знаний удавалось собрать зарядные устройства для аккумуляторов, сегодня газоразрядные приборы широко используются в составе реле запуска ламп дневного света. Это отличается от описанного авторами книг прошлого века, где за счёт возрастания напряжения в системе RC в некоторый момент происходит пробой разрядного промежутка, вызывающий переключение контактов. В цифровой технике в качестве анализаторов вполне используются и компараторы. Приведённые знания способствуют лучшему пониманию темы.
Добавим, что сегодня реле времени пополнились программируемыми вариантами. Каждый знает, что Windows через Планировщик заданий напоминает о событиях. Рассмотрите как программное реле времени. Хотя в широком смысле без этого не обходится любая электронная система. Даже потоки в процессоре персонального компьютера обрабатываются в собственном временном интервале. Системные часы обычно называют hardware (железо), а программные в противовес этому – software. Понятно, что последние работают на базе первых.
Единицей счета в последнем случае становятся тактовые импульсы. На указанном принципе активно строятся таймеры в схемотехники любой серии микросхем. Механические таймеры используются в стиральных машинах и микроволновых печах, представляя обычные часы. Благодаря специальным ухищрениям, тикают исключительно при включённом питании. Вариантом указанной разновидности считаются моторные реле, где частота оборотов счётного механизма регулируется при помощи редукторов.
Реле от Panasonic
Пример и применение
На смену электромеханическим таймерам пришли электронные устройства , которые также применяются для временного освещения в туалете, на лестничной площадке, в фотоувеличителе и т. п. При этом часто используются бесконтактные переключатели на тиристорах, где схема работает от сети 220 В.
Какое освещение Вы предпочитаете
ВстроенноеЛюстра

Питание производится через диодный мост с допустимым током 1 А и более. Когда контакт выключателя S1 замыкается, в процессе зарядки конденсатора С1 открывается тиристор VS1 и загорается лампа L1. Она служит нагрузкой. После полной зарядки тиристор закроется. Это будет видно по отключению лампы.
Время горения лампы составляет несколько секунд. Его можно менять, установив конденсатор С1 с другим номиналом или подключив к диоду D5 переменный резистор на 1 кОм
Самый простой таймер 12В в домашних условиях
Наиболее простое решение — это реле времени 12 вольт. Такое реле может быть запитано от стандартного блока питания на 12v, каких очень много продается в различных магазинах.

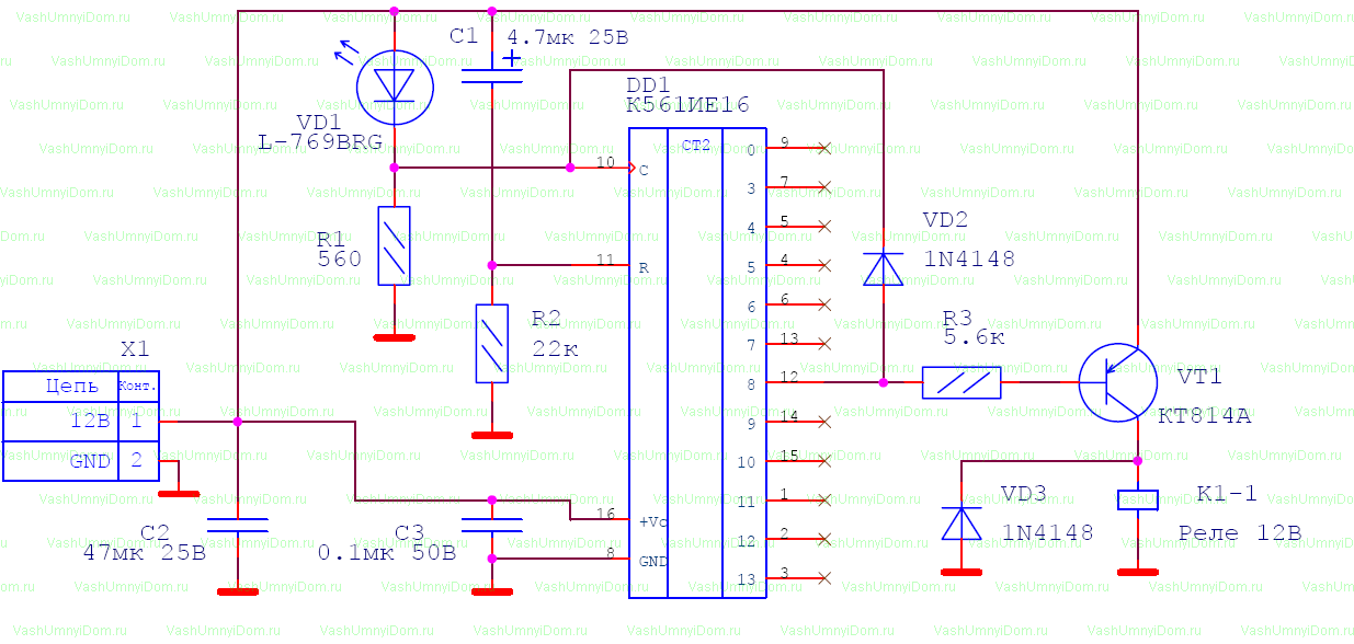
На рисунке ниже приведена схема устройства включения и автоматического выключения осветительной сети, собранная на одном счетчике интегрального типа К561ИЕ16.

Рисунок. Вариант схемы 12v реле, при подаче питания включающего нагрузку на 3 минуты.
Данная схема интересная тем, что в качестве генератора тактирующих импульсов выступает мигающий светодиод VD1. Частота его мерцаний составляет 1,4 Гц. Если светодиод конкретно такой марки найти не удастся, то можно использовать подобный.
Рассмотрим исходное состояние срабатывания, в момент подачи питания 12v. В начальный момент времени конденсатор С1 полностью заряжается через резистор R2. На выводе под №11 появляется лог.1, делающий данный элемент обнуленным.
Транзистор, подсоединенный к выходу интегрального счетчика, открывается и подает напряжение 12В на катушку реле, через силовые контакты которого замыкается цепь включения нагрузки.
Дальнейший принцип действия схемы, работающей на напряжении 12В, состоит в считывании импульсов, поступающих с индикатора VD1 с частотой 1,4 Гц на контакт №10 счетчика DD1. С каждым снижением уровня поступающего сигнала происходит, так сказать, приращение значения счетного элемента.
При поступлении 256 импульса (это равняется 183 секундам или 3 минутам) на контакте №12 появляется лог. 1. Такой сигнал является командой для закрывания транзистора VT1 и прерывания цепи подключения нагрузки, через контактную систему реле.
Одновременно с этим, лог.1 с вывода под №12 поступает через диод VD2 на тактовую ногу C элемента DD1. Этот сигнал блокирует в дальнейшем возможность поступления тактовых импульсов, таймер срабатывать больше не будет, вплоть до пересброса питания 12В.
Исходные параметры для таймера срабатывания задаются разными способами подсоединения транзистора VT1 и диода VD3, указанных на схеме.
Немного преобразив такое устройство можно сделать схему, имеющую обратный принцип действия. Транзистор КТ814А следует поменять на другой тип — КТ815А, эмиттер подключить к общему проводу, коллектор к первому контакту реле. Второй контакт реле следует подключить к напряжению питания 12В.

Рисунок. Вариант схемы 12v реле, включающего нагрузку через 3 минуты после подачи питания.
Теперь после подачи питания реле будет отключено, а открывающий реле управляющий импульс в виде лог.1 выхода 12 элемента DD1 будет открывать транзистор и подавать на катушку напряжение 12В. После чего, через силовые контакты будет происходить подключение нагрузки к электрической сети.
Данный вариант таймера, функционирующий от напряжения 12В, на отрезке времени 3 минуты будет держать нагрузку в отключенном состоянии, а затем подключит её.
При изготовлении схемы, не забудьте расположить конденсатор ёмкостью 0.1 мкФ, на схеме имеющий обзначение C3 и напряжением 50В как можно ближе к питающим выводам микросхемы, иначе счетчик будет часто сбоить и время выдержки реле будет иногда меньше, чем должно быть.
В частности, это программирование времени выдержки. Применив, к примеру, такой DIP-переключатель как показано на рисунке, вы можете соединить одни контакты переключателей с выходами счетчика DD1, а вторые контакты объединить вместе и подключить к точке соединения элементов VD2 и R3.

Таким образом, с помощью микропереключателей вы сможете программировать время выдержки реле.
Подключение точки соединения элементов VD2 и R3 к различным выходам DD1 изменит время выдержки следующим образом:
| Номер ноги счётчика | Номер разряда счётчика | Время выдержки |
|---|---|---|
| 7 | 3 | 6 сек |
| 5 | 4 | 11 сек |
| 4 | 5 | 23 сек |
| 6 | 6 | 45 сек |
| 13 | 7 | 1.5 мин |
| 12 | 8 | 3 мин |
| 14 | 9 | 6 мин 6 сек |
| 15 | 10 | 12 мин 11 сек |
| 1 | 11 | 24 мин 22 сек |
| 2 | 12 | 48 мин 46 сек |
| 3 | 13 | 1 час 37 мин 32 сек |
Алгоритмы работы, функциональные диаграммы, условные обозначения
Функциональная схема двухканального реле времени
В современных программируемых устройствах предусматривается сложный алгоритм работы, включающий в себя временные паузы и циклически повторяющиеся интервалы. Различают следующие схемы функционирования реле времени:
- простая задержка момента включения;
- после подачи питания нагрузка подключается, но через заданное программой время напряжение с нее снимается;
- то же что и в предыдущем случае, но отключение происходит с некоторой задержкой.
Еще одна схема предполагает более сложный цикличный режим работы устройства. Для его понимания следует уточнить порядок включения и отключения нагрузки. Он выглядит так:
- После подачи питание поступает по назначению лишь спустя некоторый временной промежуток.
- В течение заранее заданного интервала линия остается подключенной к сети.
- Происходит выключение и выдержка паузы, равной ее длительности при подаче питания.
- Нагрузка вновь подключается на то же время, что и в первый раз.
- Последовательность этих действий продолжается вплоть до полного снятия питающего напряжения.
При исследовании алгоритмов срабатывания реле времени и особенностей его применения потребуется ознакомиться с одной из важнейших характеристик прибора, представленной в виде функциональной диаграммы.
Диаграммы срабатывания
Диаграммы работы реле времени
Под этой характеристикой понимаются графические эпюры, описывающие состояние реле времени в различные моменты времени. При знакомстве с ними весь процесс коммутаций представляется в наглядном виде.
Особенно четко различим на диаграммах циклический характер процессов, наблюдаемых при работе устройств по сложному алгоритму. Указанные на них промежутки времени, как правило, задаются самим пользователем. С другой стороны, известны образцы устройств, в которых моменты отключения и подключения нагрузки корректировке не подлежит. Как фиксированный параметр, они обычно указываются в паспорте изделия. Чаще всего – это времязадающие приборы специального назначения, устанавливаемые в защитных цепях промышленных установок.
Обозначения контактов на схемах
Графическое обозначение контактов
При выборе реле времени важно научиться разбираться не только в функциональных диаграммах срабатывания, но и в схеме расположения его рабочих контактов. Среди них выделяются следующие виды контактных групп:
- одна из них в нерабочем положении всегда разомкнута;
- другая группа контактов в нормальных условиях находится в замкнутом состоянии;
- третья разновидность имеет нейтральное положение.
Для понимания характера срабатывания реле на схемах они обозначаются специальными значками в виде полуовалов, отрезков прямых линий и усеченных параллелей.
Обозначение реле на схеме
Чтобы отремонтировать или создать новое электрооборудование, мало знать как работает реле, нужно знать как оно выглядит на схемах. В приведенной ниже таблице показаны самые основные буквенно-графические обозначения КУ принятые в международном классификаторе.
Основные обозначения
| Изображение | Описание |
![]() | Схематически обмотка соленоида выглядит как прямоугольник, от наибольших сторон которого отходят выводы питания электромагнита – А и А1. Также на схеме это коммутационное устройство может обозначаться буквой К. |
![]() | Контакты КУ на схеме изображаются точно так же как и контакты переключателей. |
![]() | |
![]() | Поляризованное реле на схеме изображается в виде прямоугольника с жирной точкой на одном из выводов контакта. Буквенное обозначение P внутри прямоугольника также говорит о полярности устройства. |
![]() | Иногда внутри прямоугольника указывают параметры или конструктивные особенности. Так, например, две наклонные линии могут обозначать, что в устройстве имеется 2 обмотки. |
Подробнее, с символическим обозначением реле и других элементов электронных и электрических схем, можно ознакомиться, заглянув в специальные справочники, которых в интернете довольно много.
Виды реле по назначению
Реле обладают определенными техническими характеристиками и эксплуатационными качествами. Данные параметры устройств определяются их целевым назначением. Существует три типа реле:
- Управления.
- Защиты.
- Сигнализации.
Реле управления представляют собой первичные устройства, которые устанавливаются непосредственно в электрическую цепь. Данный тип КУ необходим, чтобы включать и выключать определенные компоненты схемы. Такие реле применяются в качестве самостоятельного элемента схемы или представляют собой комплектующие низковольтных комплектных устройств:
- ящики;
- панели;
- шкафы.
Коммутационное устройство защиты включается и отключатся элементами сети с термическими контактами. К такому оборудованию относятся электродвигатели и вентиляторы. Если температура повышается, термические контакты размыкаются. Со временем, когда температурный режим достигнет рабочих значений, работа оборудования восстанавливается.
Реле сигнализации являются важным элементом охранных систем, устанавливаемых на автомобильный транспорт, на предприятиях и придомовых территориях. Коммутационное устройство формирует сигнал в случае, когда достигается установленная величина параметра, находящегося под контролем. К таким характеристикам могут относиться:
- ток;
- напряжение;
- частота;
- давление;
- температура;
- акустические параметры.
Монтаж и точки размещения
Реле-указатели устанавливаются как индикатор сработки в схемах релейной защиты и автоматики.
Реле подключаются как по параллельной схеме, так и последовательно.
При вставке обмотки последовательно устройства подключаются к цепи обмоток иных реле и приборов (к примеру, катушечных выключателей) и при сработке от проходящего в цепи тока, фиксируют момент замыкания.
При втором способе обмотки реле подключаются параллельно обмоткам иных приборов и реле. После подачи на обмотки напряжения устройство фиксирует момент его появления в цепи.
Монтаж блинкера может осуществляться:
- с лицевой стороны на релейную панель;
- внутри комплекта защитного оборудования.
Указатель силы тока WT-3 рассчитан на одновременную работу сразу с несколькими каналами
Технические характеристики
Все приборы, которые используются в электросети, должны своими характеристиками соответствовать ее параметрам, то есть должны выполняться условия при которых их работа будет стабильной.
Независимо от типа и конкретной модели, реле времени характеризуются следующими параметрами:
- напряжение, при котором этот прибор будет работать стабильно;
- коммутирующий ток, определяющий ток управления прибора;
- износостойкость, определяющаяся количеством включений или выключений и подходящий больше для электромагнитных реле;
- тип защиты;
- количество контактов;
- мощность устройства, указывающая, на какую максимальную нагрузку этот прибор может коммутировать без подключения контактора.
Исходя из этих данных, можно подобрать прибор с нужными характеристиками для определенных параметров обслуживающейся электросети.
Несколько слов о функционале недельных таймеров
При необходимости приобретения недельного таймера встаёт вопрос о том, какое устройство выбрать, чтобы реализовать желаемые функции.
Недельный электронный таймер может быть выполнен, как в виде розетки, так и в виде устройства модульного типа. Какой вариант выбрать? В первую очередь необходимо учитывать характеристики каждого из устройств.
Таймер-розетка является готовым устройством, не нужно выполнять подключений — достаточно просто вставить его в нужную розетку и задать желаемое время включения электроприборов. Такой вариант наиболее простой в реализации, так как не требует применения дополнительных устройств, выполнения работ по подключению. Но данный вариант ограничен по мощности, как правило, это 3000-3500 Вт, так как устройство рассчитано на включение в обычную бытовую розетку, допустимая нагрузка которой не превышает 16 А.
Цифровой недельный таймер
В случае необходимости реализации автоматической подачи напряжения на электроприбор, который включается в обычную бытовую розетку можно ограничиться применением таймера-розетки.
Второй вариант — недельный электронный таймер модульного типа, который устанавливается в электрический распределительный щиток на стандартную DIN-рейку. Контактная система данного устройства не рассчитана на коммутацию больших токов — обычно номинальный ток силовых контактов электронного таймера не более 16 А. Не смотря на одинаковую мощность, модульный электронный таймер имеет более широкий функционал, по сравнению с таймером, включаемым в розетку.
Модульный таймер
Модульный таймер может использоваться в паре с контактором (магнитным пускателем), что позволяет значительно увеличить коммутируемую мощность, а также использовать обычный модульный таймер для управления, как однофазными, так и трехфазными нагрузками. В данном случае нагрузка коммутируется контактором, а таймер подает только управляющий импульс, замыкая цепь управления контактора (магнитного пускателя).
В отличие от розеточного варианта, модульное устройство может иметь несколько каналов, то есть управлять несколькими независимыми цепями. Таким образом, одним электронным таймером можно управлять несколькими электроприборами. Применение модульного устройства и контакторов необходимой конфигурации можно реализовать любые задачи по автоматизации работы различных устройств и электроприборов.
Рассматривая вопрос о функционале того или иного типа недельного электронного таймера следует обратить внимание на варианты установленных программ в устройстве. Обычно в электронном таймере устанавливается несколько готовых программ, которые значительно упрощают процесс настройки
Отключение катушки реле
При отключении катушки реле можно также достичь замедленного спадания магнитного потока в магнитопроводе (рис. 2 б). Для этого применяются различные демпферы. Демпфером называется толстая гильза, выполненная из меди или алюминия, которая насаживается на общий сердечник со втягивающей катушкой. Эта гильза создает вторичный контур. При исчезновении основного магнитного потока при размыкании РП в гильзе индуктируется ток, который по правилу Ленца стремится поддержать основной поток. Чем больше масса демпфера, тем больше выдержка времени реле. Роль демпфера одновременно выполняет также и алюминиевое основание реле. Различные диапазоны выдержки реле (0,3—5,5 сек) достигаются за счет применения дополнительных съемных демпферов.
Следует иметь в виду, что реле типа РЭ-500 предназначено для постоянного тока, и в цепь управления двигателями переменного тока оно включается через выпрямители.
Реле промышленного назначения
Чтобы ограничить максимальный ток в сети, вам понадобится использовать реле контроля тока. Оно обеспечивает размыкание цепи тогда, когда превышается пороговое значение тока, в то время как минимального тока размыкает цепь в случае уменьшения этого параметра.
Указательное реле – это электромагнитное устройство особого типа, которое используется в различных сигнализациях, входящих в состав приборов автоматики, защиты или управления. Оно является одним из важных компонентов приборов сейсмостойкого типа.
Реле Бухгольца или как его называют «газовое защитное», необходимо для предотвращения неполадок и уменьшения количества повреждений, связанных с масляными трансформаторами.

Важной составляющей конструкции холодильных, компрессорных и других приборов является реле контроля трехфазного напряжения. Вспомогательным можно назвать реле мощности, функционирование которого связано с направлением мощности
В случае с этими элементами важным показателем является угол максимальной чувствительности
Вспомогательным можно назвать реле мощности, функционирование которого связано с направлением мощности. В случае с этими элементами важным показателем является угол максимальной чувствительности.
Где применяются реле времени
Список конструкций поистине обширен. Уместно реле времени разделить на встроенные в технику и продающиеся отдельно. Понятно, что микроволновая печь, стиральная машина работают по программе, люди мало способны повлиять на ход процесса. В качестве собственных задумок логично применять таймеры отдельные, управляющие работой освещения, отопления, дверей, замков.
В продвинутые модели встраиваются возможности изменения программы по дням недели, периодически присутствует коррекция по широте для адекватной работы фонарей и ламп. Для отопления таймеры не считаются лучшим вариантом, хотя способны использоваться для поддержания микроклимата.
Но самым распространённым типом реле считают таймеры цифровой техники, без которых сегодня не обходится ни одно электронное устройство. В основе устройств лежит кварцевый резонатор с частотой высокой стабильности. Температурные и временные уходы параметров от номинала настолько малы, что ими в обычном случае пренебрегают. Кристаллы кварца сделали возможным существование компьютерной техники. Хотя первоначально колебания получали на основе резонансных контуров из ёмкостей и индуктивностей, оказалось, что процесс нуждается во внешней стабилизации.
Кварцевый резонатор уже считается колебательной системой. При совпадении приложенной частоты с собственной (выбирается конфигурацией кристалла SiO2) электрическое сопротивление конструкции резко снижается. Этот факт отслеживается генератором импульсов и используется для стабилизации частоты. Людям известные кварцевые часы, использующие эффект и не требующие настройки
Немалую важность это имеет в компьютерной технике
Каждый производитель борется за повышение частот, что гарантирует конкурентоспособность продукции. Любой сбой чреват нестабильностью системы, что закономерно вызовет падение спроса. По тактам генератора отсчитывается любое действие в системном блоке. Даже оперативная память работает на основе триггеров-защёлок по указанному принципу. Колебания используются для хранения в памяти CMOS системного времени
Это важно, при сбое этого параметра операционная система Windows даёт значительные сбои, вплоть до потери активации (хакеры пытались обмануть условно-бесплатное программное обеспечение, изменяя системное время CMOS)
Реле времени применяются массово, во встроенном и внешнем исполнении. Особенно велика их роль в составе цифровой техники. В общепринятом смысле это таймеры, определяющие логику работы прочих систем. Будильник – известное реле времени, в определённый момент пробуждающее сигнал зуммера. Аналогичного рода устройства, встроенные в кухонную мебель, не одной хозяйке позволяли вспомнить о готовящихся на плите блюдах. А пригоревшие кастрюли сложно отмыть, значение таких реле времени сложно переоценить.
Настройка электронно-механических аналоговых реле

Промышленные системы АСУ и некоторые бытовые устройства нередко оснащаются приборами электромеханического типа, для нормального функционирования которых требуется специальная настройка. На их передней панели располагается ручка потенциометра «под шлиц», вращающаяся с помощью отвертки с тонким жалом. По всей окружности рядом с ней имеется размеченная шкала градаций установки времени.
На некоторых моделях на лицевой панели предусмотрена светодиодная индикация состояния. Для выставления нужного интервала достаточно повернуть отверткой шток потенциометра до соответствующей отметки с нанесенным рядом значением в минутах или часах. Приборы этого класса (типа NTE8, в частности) широко применяются в схемах управления вентиляцией в доме, отопительными модулями, а также в системах искусственного освещения.










































